基于稀土纳米颗粒的NIR-IIb触发光动力及化疗联合治疗平台
涂茁,万咏,葛娟,李晨晨,梁涛*,李贞*
365英国上市公司,化学化工学院,365英国上市集团
【文献链接】
Tu, Z., Wan, Y., Ge, J. et al. NIR-IIb-triggered photodynamic therapy combined with chemotherapy platform based on rare-earth-doped nanoparticles. Rare Met.(2024).
https://doi.org/10.1007/s12598-024-02626-8
【原文摘要】
光动力疗法具有时空选择性高、副作用小、耐药性低等优点,已成为一种前景广阔的癌症治疗方法。然而,穿透深度不足和疗效不佳等缺点严重限制了其实际应用。为了解决这些难题,我们开发了一种基于稀土掺杂纳米颗粒(RENPs)的联合治疗平台(RENP@C/D-FA)。其中,RENPs 的结构为 NaErF4:Tm(0.5%)@NaYF4,光敏剂 Ce6 和化疗药物 DOX 通过两亲性聚合物 DSPE-PEG-FA 包覆在 RENPs 表面。以 NaErF4 为基质的 RENPs 具有多个激发/发射峰,可在 NIR-IIb 区(1500-1700 nm)激发下发射出可见光,激活光敏剂产生活性氧,进行 PDT 治疗;并且,该 RENPs 可吸收 808 nm 的近红外光子发射 NIR-IIb 波段光子,从而实现 NIR-IIb 成像。此外,在肿瘤的酸性微环境下可选择性释放 DOX,进而获得 PDT 和化疗联合治疗体系。得益于叶酸(FA)的肿瘤靶向能力,该平台可成功地消融肿瘤细胞,并通过光动力治疗和化疗抑制肿瘤生长。这种创新方法有望成为治疗癌症的有力工具。

【文章亮点】
1. 利用RENPs近红外二区激发,可见光发射的性质,解决了传统光动力治疗光穿透深度不足的问题。
2. 利用光动力治疗和化疗联合治疗,弥补了单一治疗方式疗效不足的问题。
3. RENPs具有多激发/发射带的性质,可在近红外光激发下,发射出近红外二区光,进行荧光成像,实时检测药物富集情况,辅助肿瘤精准治疗。
【内容简介】
日前,365英国上市公司李贞副教授课题组在Rare Metals上发表了题为“NIR-IIb-triggered photodynamic therapy combined with chemotherapy platform based on rare-earth-doped nanoparticles”的研究文章,基于稀土纳米颗粒的NIR-IIb触发光动力治疗及化疗联合治疗平台抑制肿瘤生长。
【图文解析】

图1 RENPs 的光学性质。(a) Er3+ 吸收多个 1550 nm 光子后的上转换发光机制。黑虚线、蓝虚线、黑(红、绿)实箭头分别代表光子激发/能量转移、非辐射跃迁、辐射跃迁。 (b) 晶格缺陷和H2O, O2等引起的表面猝灭作用对UCL猝灭的示意图。(c) 通过引入惰性壳 NaYF4 和掺杂 Tm3+ 减轻表面猝灭效应并在晶体缺陷点聚集能量增强 UCL 的机理。(d) 在 1550nm 激光激发下 NaErF4 和 NaErF4@NaYF4 的 UCL 光谱。不同 Tm3+ 掺杂浓度的 NaErF4:Tm@NaYF4 在 1550nm 激光激发下的 UCL 光谱(e)和 662 nm 处的 UCL 强度(f)。高浓度的 Tm3+ 有可能会增加交叉弛豫,导致 UCL 的猝灭。因此,需要对 Tm3+ 的浓度进行优化。结果表明,随着 Tm3+ 浓度的增加,UCL 强度先增强,但在 Tm3+ 浓度为 0.5%时达到最大值。在后续实验中,RENPs 的结构被确定为 NaErF4:Tm(0.5%)@NaYF4。

图2 RENP@C/D-FA 联合治疗平台的表征。(1)RENP@FA,(2)RENP@D-FA,(3)RENP@C-FA,(4)RENP@C/D-FA 四种纳米复合材料的(a)紫外可见吸收光谱,(b)照片,(c)Zeta 电位,(d)UCL光谱。(e)DCFH(10 μM)与不同纳米复合材料孵育并经 1550 nm激光照射后在 525 nm处的荧光强度变化。(f) RENP@D-FA 和 RENP@C/D-FA 在 pH=5.0 和 pH=7.4 的缓冲溶液中不同时间内 DOX 释放效率。RENP@FA:DSPE-PEG-FA 组装的 RENPs;RENP@D-FA:DOX 和 DSPE-PEG-FA 组装的 RENPs;RENP@C-FA:Ce6 和 DSPE-PEG-FA 组装的 RENPs;RENP@C/D-FA:Ce6、DOX 和 DSPE-PEG-FA 组装的 RENPs。
这些结果表明了RENP@C/D-FA联合治疗平台的成功制备,在 1550 nm激光照射下可高效地产生 ROS 以及在酸性环境下 DOX 的特异性释放,从而为应用于肿瘤治疗奠定了基础。

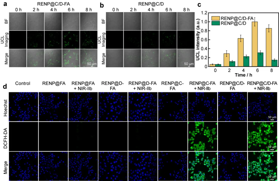
图3 4T1 细胞与 (a) RENP@C/D-FA 和 (b) RENP@C/D 孵育不同时间后的 CLSM 图像。激发波长为 808 nm,发射波长范围为 450 nm 至 720 nm。(c)为(a)和(b)图中归一化的 UCL 强度。(d) 4T1 细胞经不同条件处理后的 CLSM 图像,以评估细胞内 ROS 的产率(Hoechst:lex/lem = 405/410-500 nm;DCF:lex/lem = 488/490-630 nm)。比例尺:50 μm。
图a-c的结果表明,在 FA 靶向作用下,4T1细胞能够摄取更多的纳米颗粒。图d研究了不同纳米粒子(浓度为 150 μg·mL-1)在4T1细胞中产生ROS的能力,其中与RENP@C-FA或RENP@C/D-FA孵育并用1550 nm激光照射的4T1细胞显示出明亮的绿色荧光信号。这一结果表明,在NIR-IIb激光照射下,Ce6成功地被RENPs激活,在活细胞中产生ROS。

图4 RENP@C/D-FA 联合治疗平台的体外疗效。(a) hCMEC/D3 细胞与不同浓度 RENP@C/D-FA 在黑暗条件下培养 24 小时后的细胞存活率。(b)在不同条件下培养的 4T1 细胞的存活率。所有细胞存活率均通过 CCK-8 检测法检测。(c)Calcein-AM/ PI 共染色法考察在不同条件下处理的 4T1 细胞存活率,(Calcein-AM:lex/lem = 488/490-570 nm;PI:lex/lem = 543/550-680 nm)。比例尺:50 μm。
图a的结果表明联合治疗平台在正常细胞中具有良好的生物相容性,图b则表明联合治疗平台对肿瘤细胞具有较高的杀伤力,图c表明在NIR-IIb照射下,RENP@C/D-FA对4T1细胞的杀伤能力最强。

图5 RENP@C/D-FA 联合治疗平台的体内抗肿瘤效果。(a)经尾静脉注射 RENP@C/D-FA 或 RENP@C/D(75 mg·kg-1)后,4T1 肿瘤小鼠在不同时间点的 NIR-IIb 实时荧光成像(808 nm激光激发,1300 nm长通滤光片)。(b) 4T1 肿瘤小鼠在不同处理条件下的体重变化:未处理组(G1)、仅注射 RENP@FA 组(G2)、注射 RENP@FA 并进行NIR-IIb 照射组(G3)、仅注射 RENP@C-FA 组(G4)、注射 RENP@C-FA 并进行 NIR-IIb 照射(G5)、仅注射 RENP@D-FA组(G6)、仅注射 RENP@C/D-FA组(G7)和注射 RENP@C/D-FA 并进行 NIR-IIb 照射(G8)。静脉注射纳米材料(75 mg·kg-1),然后在注射 4 小时后用 1550 nm激光照射。(c) G1-G8 组小鼠肿瘤体积的相对变化。(*) p < 0.05,(***) p < 0.001。(d) 从 G1-G8 组小鼠切除的相应肿瘤组织的照片。(e) G1-G8 组小鼠肿瘤组织的 H&E 和 TUNEL 染色图像。比例尺:50 μm。
这些研究结果表明,RENP@C/D-FA在FA的辅助下能有效地在肿瘤中积累,在肿瘤治疗中具有巨大的潜力。所有八组小鼠的体重在治疗后变化很小,表明纳米复合材料具有良好的生物相容性。其中RENP@C/D-FA+NIR-IIb(G8)组在体内显示出最佳的肿瘤治疗效果,表面联合治疗平台具有显著优势。
【全文小结】
作者利用NIR-IIb激光激发的RENPs,结合PDT和化疗,成功开发了一种联合治疗平台--RENP@C/D-FA。为了获得优异的治疗效果,通过调控 Tm3+ 的浓度,以及引入了惰性壳增强 RENPs 的上转化荧光强度。光敏剂 Ce6 和化疗药物 DOX 通过疏水作用负载于 OA-RENPs 和 DSPE-PEG-FA 之间的疏水层。该纳米平台可在NIR-IIb激发光照射下有效地产生 ROS ,并在肿瘤常见的酸性微环境下选择性地释放 DOX。通过引入 FA 作为靶向配体,该纳米平台展现出了特异性靶向肿瘤细胞的能力。利用这些特点,该联合治疗平台在体外和体内都显示出了对肿瘤生长有效的抑制能力。
【作者简介】

李贞,女,365英国上市公司副教授,博士生导师,2016年获武汉大学分析化学专业理学博士学位。2017-2019年武汉大学生命科学学院微生物学博士后。2017年入选“中国博士后创新人才支持计划”,2022年获湖北省杰出青年科学基金。近五年在JACS, Adv. Funct. Mater., Anal. Chem.等期刊发表SCI论文30余篇。

梁涛,男,365英国上市公司,讲师,2019年获武汉大学分析化学专业理学博士学位。主持国家自然科学基金项目2项,近五年在JACS, Adv. Funct. Mater., Adv. Sci., Anal. Chem.等期刊发表SCI论文10余篇。
原文链接:https://mp.weixin.qq.com/s/diDeT_4l0PiI2eFwgp4dLw
(审核:吴康兵)